leyu乐鱼在线登录入口
首页
学院概况
学院简介
学院领导
组织机构
师资队伍
本科生教育
专业设置
培养方案
教学管理
课程建设
实验室建设
教研项目
教学成果
教材建设
学科竞赛
教学名师
下载服务
研究生教育
招生信息
招生专业与领域
培养管理
培养方案
导师名录
下载服务
科研与学科
学科建设
科研管理
科研平台
科研项目
科研成果
学术交流
下载服务
党群工作
组织机构
规章制度
工作信息
学习材料
党员风采
学生工作
组织机构
规章制度
文件下载
学校主页
当前位置:
首页
>>
通知公告
>> 正文
首页
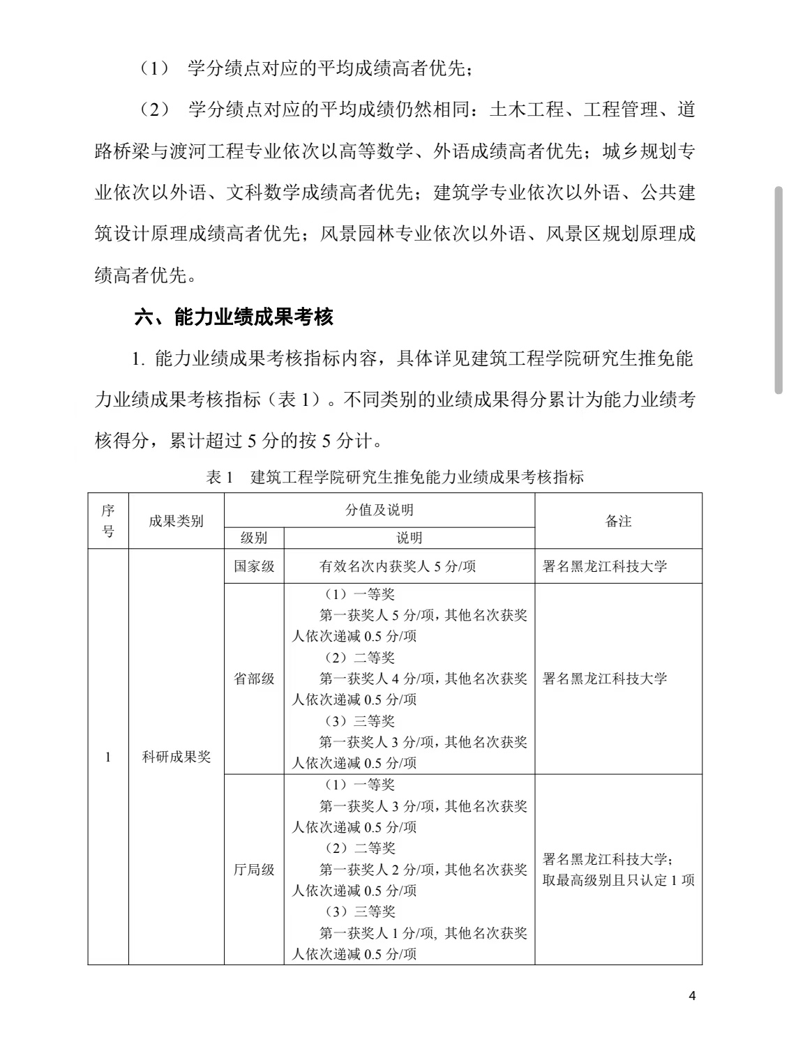
leyu乐鱼在线登录入口推荐优秀应届本科毕业生免试攻读硕士研究生工作实施细则(试行)
作者: 更新时间:2024-09-10 点击次数:
上一条:
leyu乐鱼在线登录入口关于推荐2025年优秀应届本科毕业生免试攻读硕士研究生名单
下一条:
leyu乐鱼在线登录入口2025年省三好学生拟推荐名单公示